AMD High-Performance MicroArchitecher
架构图来自 Cardyak_s Microarchitecture Block Diagram Images
1996 - K5:
1997 - K6:
1999 - K7:
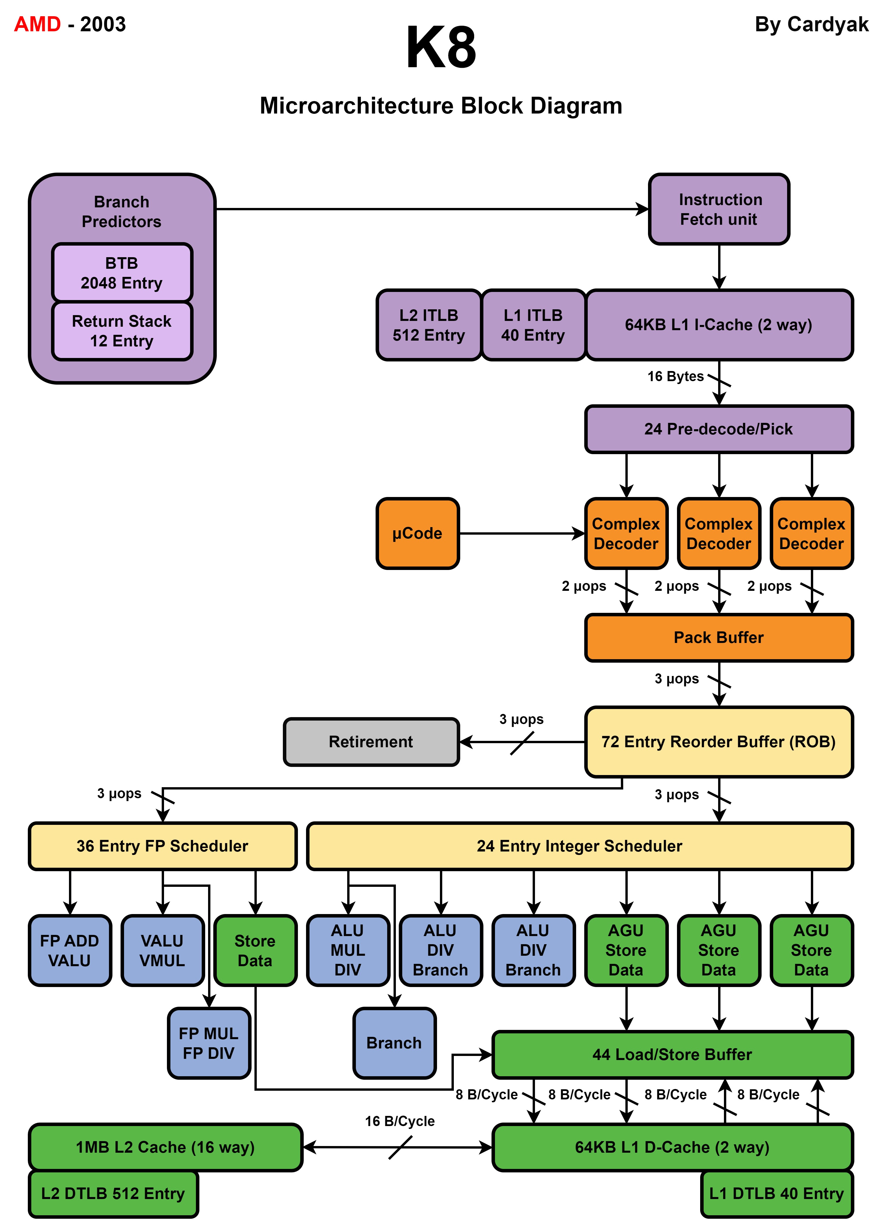
2003 - K8:
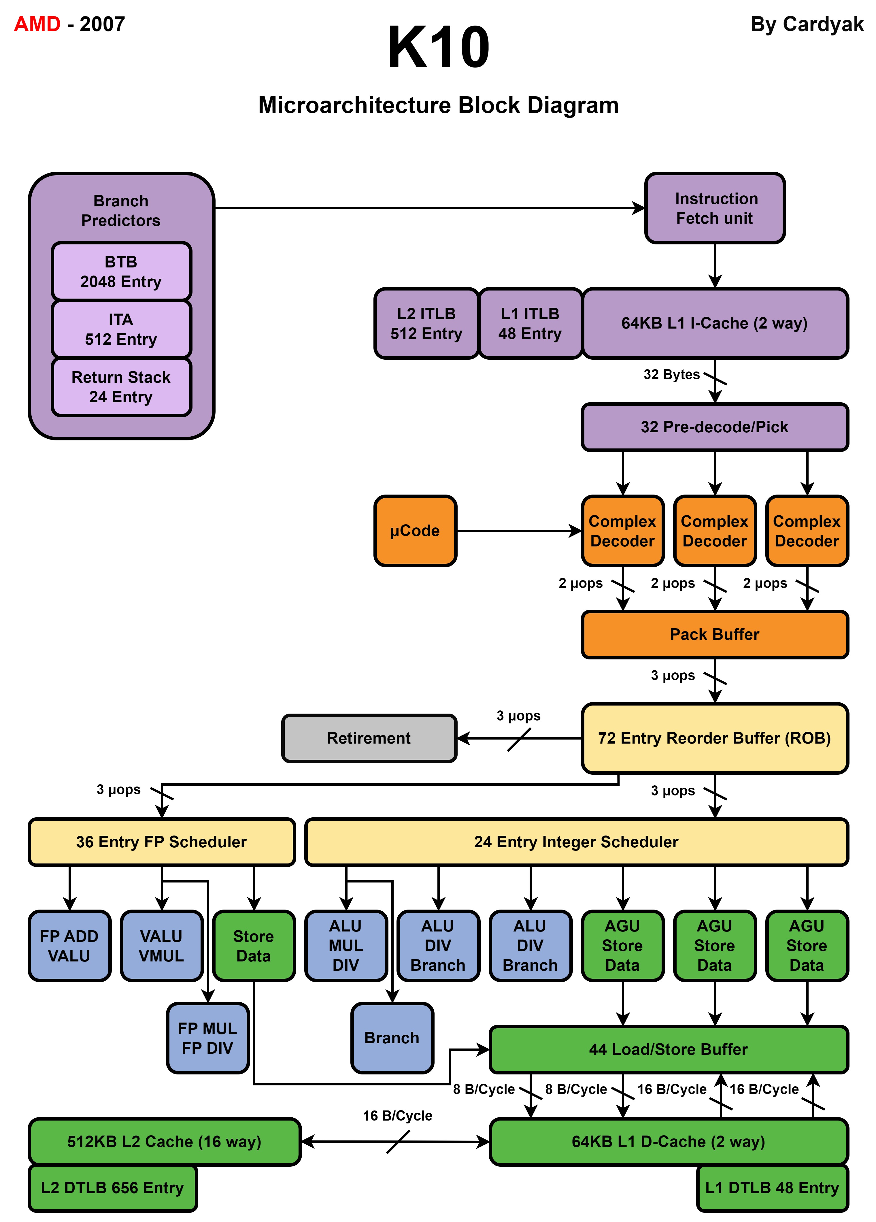
2007 - K10:
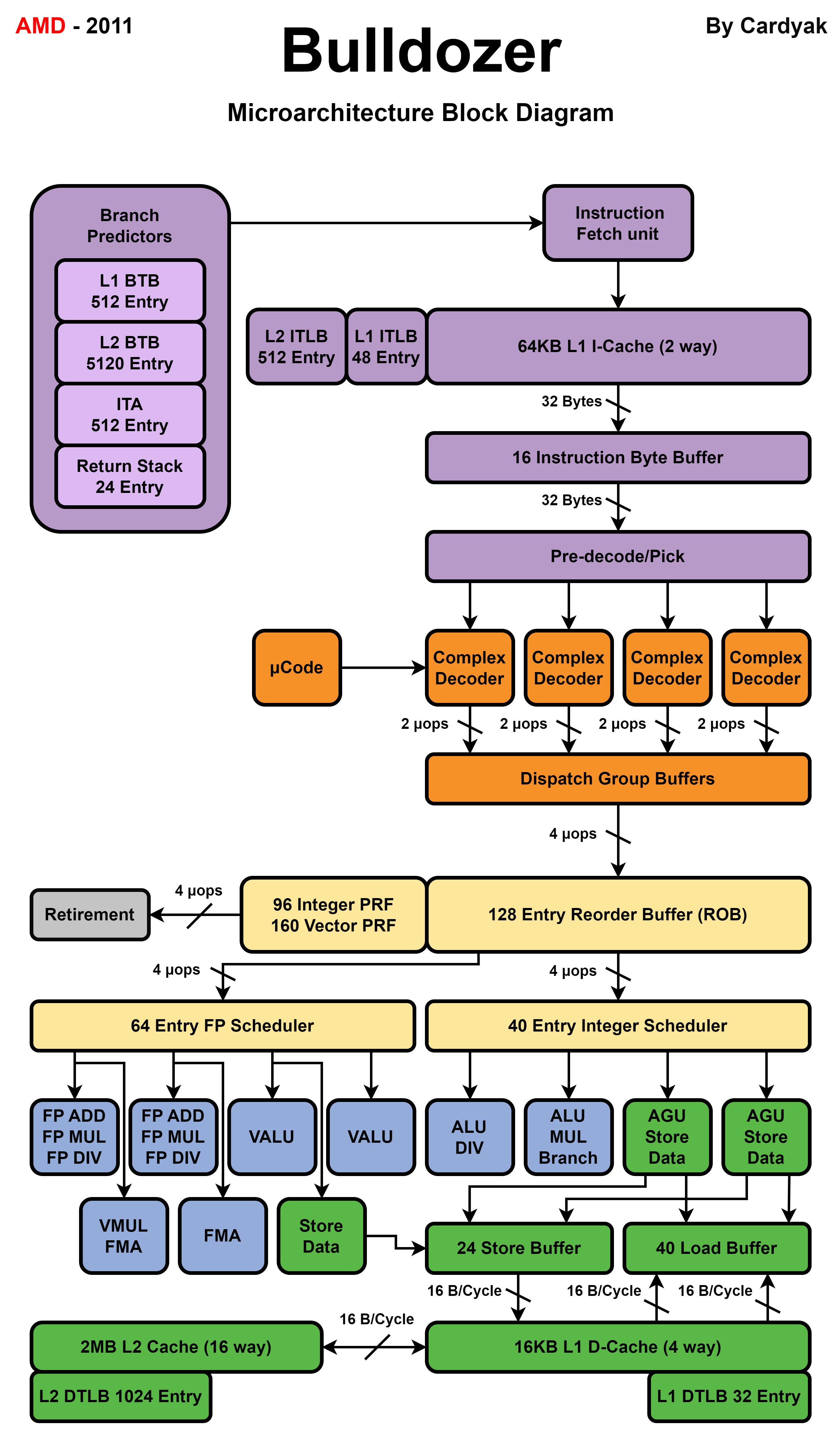
2011 - Bulldozer:
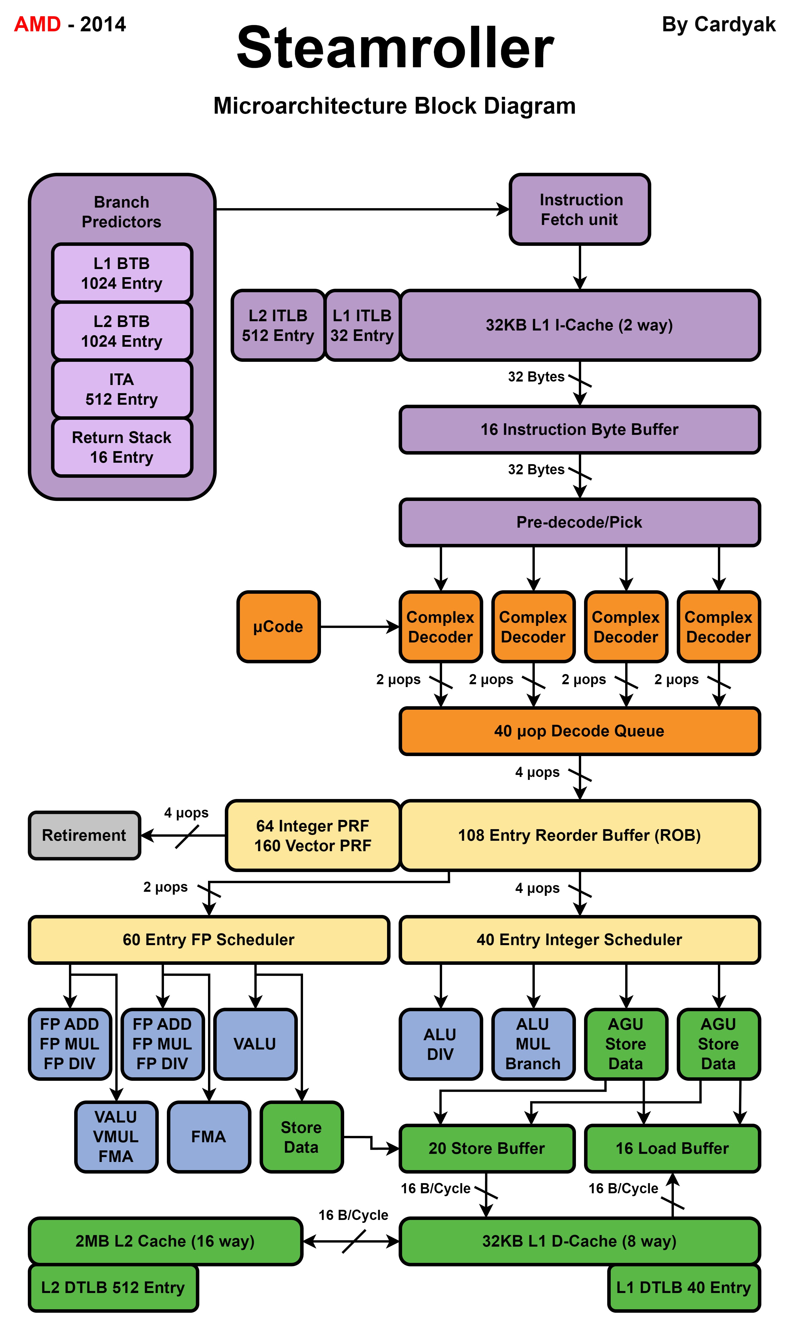
2014 - Steamroller:
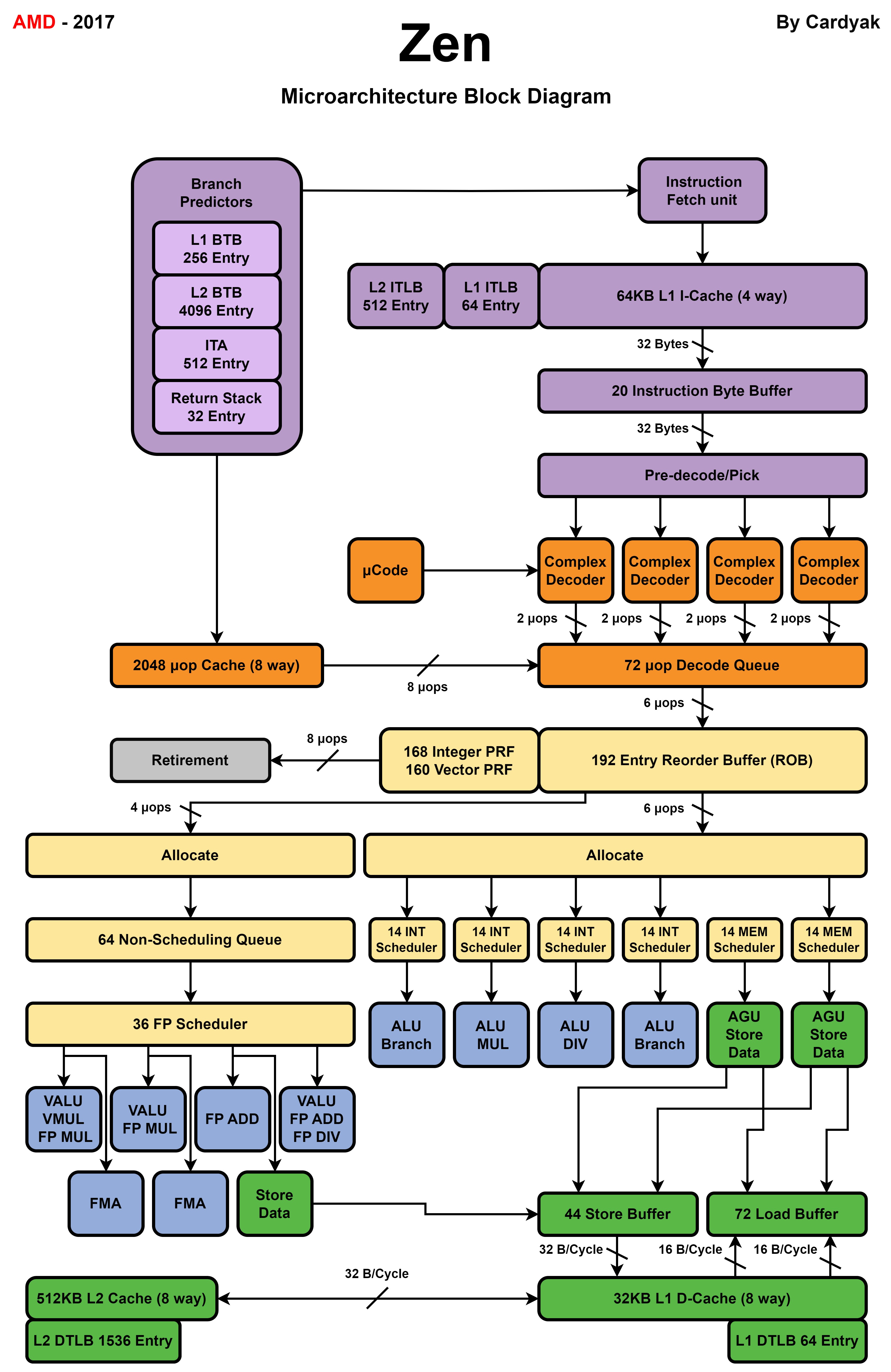
2017 - Zen:
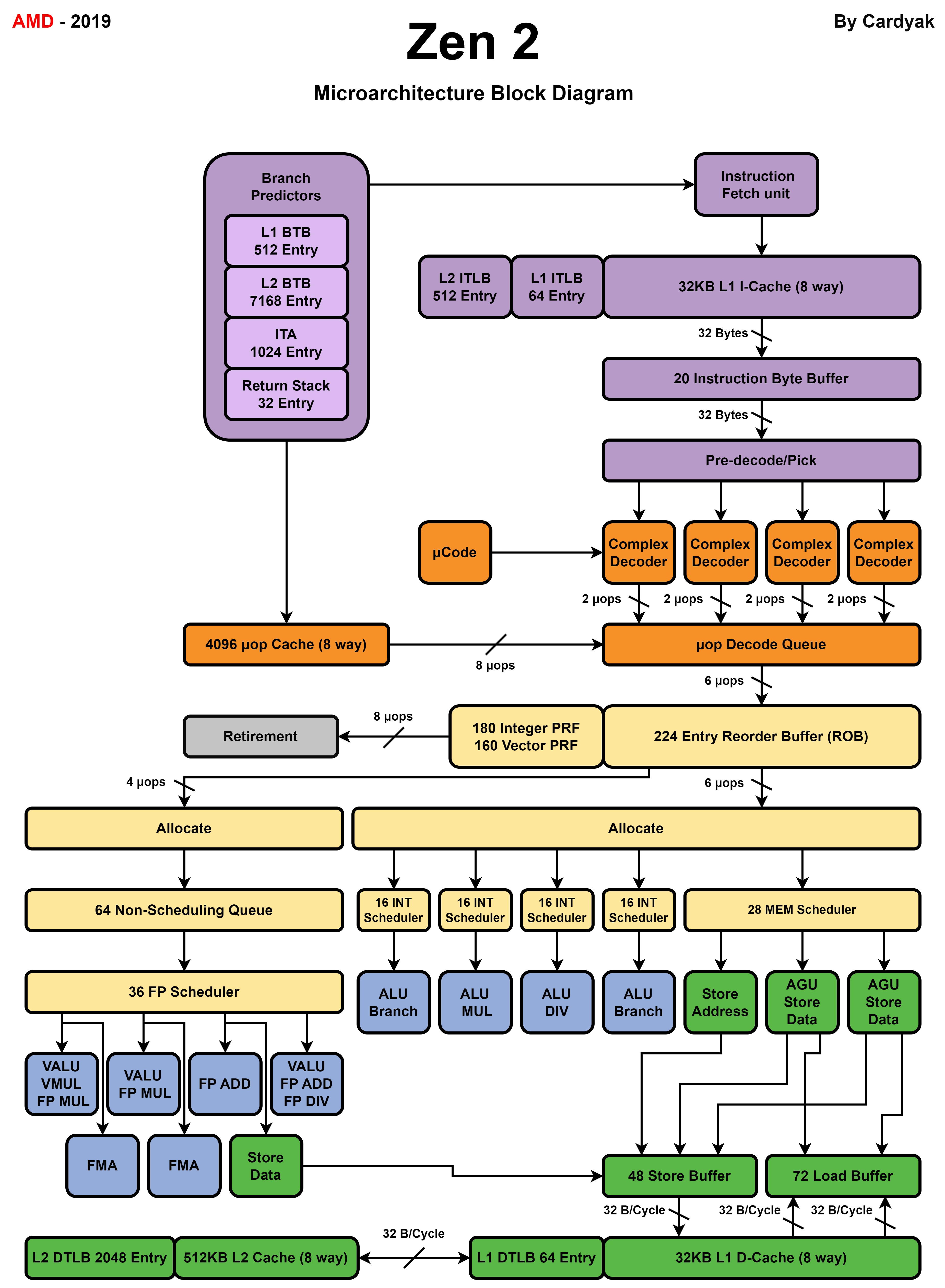
2019 - Zen2:
2020 - Zen3:
2022 - Zen4:
2024 - Zen5:
All articles on this blog are licensed under CC BY-NC-SA 4.0 unless otherwise stated.